產品詳情
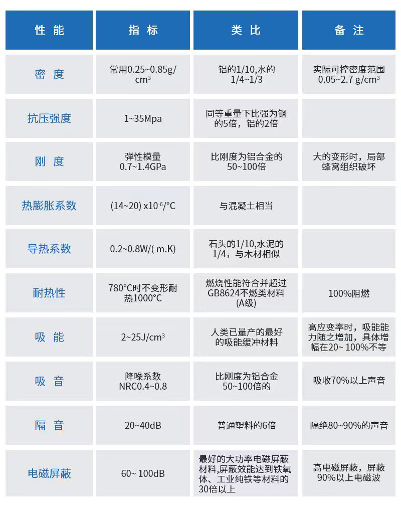
泡沫鋁的特點為相對密度低、質量輕、比表面積大、比力學性能高、阻尼性能好。良好的力學性能使它可以作為結構材料;而它具備的多種不錯物理性能,如阻尼、消聲、隔熱、導熱、減震、電磁屏蔽防護、吸能緩沖等使它同時具有了功能材料的特點。
泡沫鋁的性能及其在建筑業中的應用現狀
泡沫鋁具有較高的耐熱性,即使達到合金熔點也不熔解,一般鋁合金的熔解溫度范圍在560~700℃,但泡沫鋁即使加熱到1400℃也不熔解。而且在高溫下不釋放有害氣體,在許多場合可以取代發泡樹脂和石棉類制品作為隔熱與耐熱材料。
優勢特點:
1. 國際公認環保材料。
2. A級防火資質,符合現在建筑裝飾材料防火高要求。
3. 全球應用氣體發泡工藝生產泡沫鋁,板材表面肌理獨特,材質銀灰色,內部空隙結構豐富多樣,透光后折射色彩豐富,絢麗璀璨,變幻莫測。
4. 單板鑄造,材料本身均為銀灰色,基本無色差。
5. 鑄造表面結構獨特,既增強板材的強度,又創造了優異的視覺感受。
6. 一種厚度25.4mm,甚至43.2mm的大孔透光可以用在外墻的泡沫鋁板,全球范圍內沒用可與之競爭的同類產品。
獨特工藝,大尺寸板的質量、性能穩定。寬度達1220mm,長度可達6米,標板規格長度也達3660mm,大規格可減少對接縫,增強整體透光效果


留下您的留言
相關新聞
x



